
VR行业调查
这是一个艰难寻找过程。21世纪经济报道记者试图找到国内几家成熟的VR产业里的公司,不管是从事硬件生产,还是VR内容制作,但遗憾的是,行业内形成稳定而成熟经营模式的少之又少。
相比之下,投资方的热情却很高,生怕失去这个新兴技术领域的投资机会,因此许多项目虽然并不一定成熟,但估值也跟着水涨船高。
2016年被认为是VR元年,但真正的市场爆发点会在哪里?现在似乎还看不出来。
李熠的初步成功得益于他进入了一个相对细分的领域,这个领域需要更好的噱头,虽然产品并不完美。但国内大多数VR内容制造公司并没有这么幸运,他们大多还处在烧钱的阶段。
在北京南五环外的一间办公室里,堆满了芯片和电路板,角落里随处可见Oculus头盔和HTC Vive.
这里是郭林的办公室,他曾是北京大学软件与微电子学院的教授,2009年就开始研究VR,几年前他下海创业,创办了一家叫“光影无限”的公司。
4月8日上午,在等待了十几分钟之后,这位30多岁的中年男人上来了,他穿了一件格子衬衫和牛仔裤,卷曲的头发似乎有几天没洗。更多的时候,他并不在这里,而是在实验室里做实验。
他的目标很明确——开发一款VR游戏产品。为了实现这个目标,他也不得不接一些针对特定客户的小商业项目,以维持公司的运作。
无论是在股权投资市场,还是二级市场,VR都是一个火热的概念。但在现实却有些“残酷”。
21世纪经济报道记者在半个月时间里走访了多家硬件研发和生产商、内容制作方,但却很难找到提供成熟VR产品、有成熟盈利模式的国内公司。硬件的技术仍有许多不过关,内容十分匮乏,而且市场需要什么样的内容却仍不清晰,不过投资方的热情却很高。
“大家都在摸索。”一位业内的资深人士对21世纪经济报道记者说。他认为,目前国内的硬件制造商技术上普遍比较落后,主要是承接国外巨头提供的单子,技术研发能力严重不足。市场上以VR名义出现的产品却是鱼龙混杂,有些甚至完全不是VR.
郭林对VR游戏的前景很看好,在他的实验室里,他向21世纪经济报道记者介绍一款新的硬件产品,他正在开发适配的游戏,“这个带来的体验是颠覆性的。”他兴奋地说。
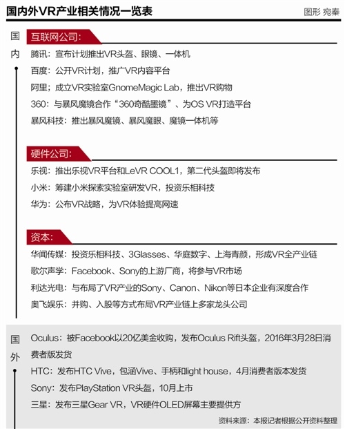
像他一样,虽然现实很尴尬,但理想很丰满,许多人都在为他们的梦想而努力。根据Digi Capital的预测,到2020年,全球AR与VR市场规模将达到1500亿美元。从国内市场来看,iiMedia Research数据显示,2015年中国虚拟现实行业市场规模为15.4亿元,预计2016年将达到56.6亿元,2020年市场规模预计将超过550亿元。
然而,现阶段要实现这个目标似乎还存在重重困难。
幸运儿
“这个月开始,我们就可以盈利了。”在东直门的办公室里,无忧我房的创始人李熠告诉21世纪经济报道记者。他刚从美国参加GTC峰会回来。交谈中,30岁的他难以掩饰行业利好和公司盈利带给他的兴奋感。
无忧我房是一家利用VR看房的公司,帮助开发商卖更多的房子。今年3月就拿到了50个订单,这是过去半年的总和。
21世纪经济报道记者试图寻觅已经实现或接近盈利的VR内容制作公司,无忧我房被认为是其中之一,这样的公司很少。虽然他们的公司去年才成立。但李熠说,他们很快会成为中国VR内容领域第一家盈利的公司。
他的商业模式并不主流,完全与娱乐、网游没有关系,而是在房地产领域。2014年年底,李熠在硅谷附近拜访了一家VR看房的公司,这是他第一次接触到VR看房。
基于过去在房地产行业的从业经历,他觉得这是一门好生意,“第一,做出产品的时间很快;第二,相比于传统样板间的搭建,成本低;第三,可以实现异地看房;第四,可以个性化切换定制。”
回国后,他开始通过众筹方式筹集资金。2015年1月,首期项目筹到2450万,4月份就突破了亿元。于是,无忧我房公司正式注册成立。短时期募集到这么多资金,并不完全是VR的因素,还包括房地产市场的火热。
去年5月,李熠开发了第一款VR看房内容产品“VR样板间”,适配于oculus。但这款产品有缺陷,交互性并不好。不过,即使如此,7月份他就收到了订单,市场关心的是VR这个噱头。
去年10月,基于HTC VIVE开发的第二代产品发布后,李熠又拿到了绿地的单子。截至21世纪经济报道记者采访时,公司已经有了100多个订单。在他们公司的官方网站上,李熠列出的合作伙伴有包括了万科、绿地在内的多家地产企业。
李熠的初步成功得益于他进入了一个相对细分的领域,这个领域需要更好的噱头,虽然产品并不完美。但国内大多数VR内容制造公司并没有这么幸运,他们大多还处在烧钱的阶段。以VR电影为例,保守估计,一部VR电影制作成本是普通电影的4-6倍,而且其播放渠道还依赖于VR的硬件设备。
市场上号称的VR看房的公司已出现了多家。“VR买房,这是我的下一个计划。”李熠说。他计划在一年内实现这个愿望。VR内容正处于爆发的前夜,但不是每个人都找到了“爆点”。
盲人摸象
兰亭数字是国内一家较早介入VR内容制作的公司,今年3月初,获得三家上市公司3150万人民币的Pre-A投资,估值2.1亿。此前,兰亭已经获得了华闻传媒2000万的投资。
庄继顺对21世纪经济报道记者说,过去一年,他最真实的感受是迷茫。由于内容市场还在早期,爆发的方向并不清晰,庄继顺觉得无处发力。
为了找到爆发的方向,兰亭数字去年拍了近80部VR视频,涉及包括旅游、直播、赛事、电影等。
当时,旅游是业内比较看好的方向之一,庄继顺决定首先尝试,但也是首先被他放弃的方向。 “它的商业逻辑是不通的,这个领域走B端是可以的,但市场不大。而且C端黏性极差,用户付费观看一次或许可以,再往后就做不下去。”他说,“内容真正的爆发一定在C端。”
于是,经过视频数据倒推,他们锁定了下一个方向:泛娱乐。比如,通过VR直播观看明星演唱会,通过粉丝经济赚钱。但这条路目前也还难言找到了一个成熟的盈利模式。
与庄继顺一样,试图找到VR内容风口的还有很多。VR游戏被认为是最热门的方向之一。
郭林曾是北大软件和微电子学院的教授,2009年就开始研究VR技术。2012年他创立了自己的公司光影无限,但遇到了资金困境。初创阶段,为了保证现金流,公司只得接一些商业合作,包括汽车、房地产在内的“to B”项目,以维持公司的运营。
但郭林真正的目的是开发一款VR游戏。“VR最核心技术是游戏的实时渲染,这个技术在北大我就在研发了,做虚拟校园、三维建模,在屏幕上看到三维的东西,二者之间的技术存在相通之处。”
拿到HTC Vive样机后,他利用Vive的优势开发了一款游戏的demo(测试版)。在HTC Vive适配的游戏中,这款游戏是唯一可以联机操作的,这也是HTC看重他的原因。
尽管如此,郭林能拿出的也只有测试版,能不能真的开发一套完整成熟的游戏还是个考验。
寻找代工厂
与VR内容制作领域的尴尬境地有些类似,硬件设备的技术成熟度也还在摸索之中。
已经估值8亿的乐相科技是国内硬件领域的典型之一。通过和三星OLED屏幕合作,这家公司取得了在这个初创行业里的江湖地位。
在VR的硬件设备中,OLED屏幕至关重要。三星在此领域一家独大,占据了主要市场份额。
2014年,国内VR硬件市场刚起步不久,涌现出了以乐相科技、蚁视、3Glasses为代表的一批硬件企业。经过将近持续一年的努力,去年3月,乐相成为唯一一家和三星合作的公司。
双方合作之后,他们制定了一个任务:2015年7月实现大朋第二代头盔E2量产。
如何实现量产,是乐相的难题,也是几乎所有VR硬件公司的困难。由于VR头盔是一个新的产品形态,国内工厂几乎没有生产经验,甚至从未接触过这类产品形态,生产难度大,加上订单量小,几乎没有工厂愿意接单。
和工厂磨合过程很艰难,乐相产品部负责人Scott每天都去工厂刷脸,泡在老板办公室喝茶。茶喝的多了,混了脸熟,工厂开始觉得过意不去,就安排了工程与他们对接。
生产中繁琐的细节问题逐渐暴露。“很多环节都是非标的,工人不知道怎么做,其实我们也不知道。”他每天泡在产线,和工厂一起无数次打样,并把关键物料同时放在3-4个工厂同时打样。
“经常半夜两点还在工厂倒腾,结束了不知道去哪里睡。”凌晨一点,Scott给21世纪经济报道记者发了这样的微信,当时的他正在深圳某工厂旁边的酒店里,明天一早还要去塑胶厂。
如今,按照乐相公开的数据,这款OLED屏幕已在国内市场占有率达到63%,其中PC端占有率超过68%。为了更高的出货量,Scott要继续深入工厂,解决这个连Oculus都会遇到的产能问题。