
9月6日,美国政府对价值2000亿美元中国商品加征关税的公众意见期结束。根据美国媒体CNN、纽约时报报道,公众意见征询期结束,特朗普政府拟对中采取2000亿美元商品加征关税的提议即可生效。


截至美国当地时间9月7日0点,美国贸易代表办公室的官方网站并没有发出改变加征关税措施的消息。
CNN在报道中称,加征10%还是25%,目前尚无定论。根据两家媒体报道,去年美国从中国进口的40%的商品都在此次加征关税之列。
我国商务部新闻发言人高峰6日表示,一段时间以来,美方严重违反世贸组织规则,不断出台单边措施,使中美贸易摩擦持续升级,既损害了中美两国企业和消费者利益,也损害了全球产业链和价值链安全。如美方不顾征求意见中绝大多数企业的反对,一意孤行,对华采取任何新的加征关税措施,中方将不得不做出必要反制。
涉及多少纺织企业和产品?
根据7月10日特朗普政府公布的拟对约2000亿美元中国产品加征10%的关税清单,商品类目包括海产食品、蔬果、纱线、羊毛、雨衣夹克外套等。
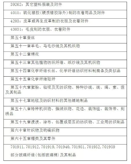
据中国纺织品进出口商会统计,此次美方的建议征税清单涵盖6031个税号,其中纺织服装产品税号达1000余个,涉及绝大部分纺织原料、半成品以及少量服装附件产品,主要包括纺织原料(棉花、丝、毛、麻等);纱线和面料(棉、毛、丝、麻、化纤、玻璃纤维等制);地毯;工业用纺织品;皮革和毛皮服装、帽类及手套、塑料雨衣等。中国对美出口额较大的梭织服装、针织服装和家用纺织制成品等商品未列入清单。涉及中国对美国纺织服装出口额约103亿美元,占中国对美国纺织服装及原料出口额的22.6%,涉及出口企业2万家左右。
涉及产品包括(仅指纺织服装统计项下产品):

据中国纺织工业联合会初步整理,该清单中约有超过900个税号,927项纺织产品涵盖其中,涉及了HS50-60章的几乎所有产品。包括各种原料(棉、毛、丝、麻和化学纤维)的所有纱线、面料/织物,以及产业用纺织品和一部分纺织机械类产品,涉及的年对美出口金额约为40亿美元。此次清单不包括服装类产品和大部分家用纺织品。
涉及加税的HS50-60章对美2017年出口金额如下:

公众征询意见没作用?
8月23~27日,美国政府对价值2000亿美元中国商品加征关税举办了听证会。来自装饰、服装、食品加工、半导体、医药等350多名行业协会和企业的代表在会上发声,其中超过90%反对加征关税。

此外,美国三大有影响力的纺织服装行业组织参加了听证会。其中,美国服装鞋履协会(AAFA)、美国时尚产业协会(USFIA)持反对立场;全国纺织组织联合会(NCTO)作为美国部分纺织生产型企业及相关企业的利益代表,则坚持主张对中国的服装、家用纺织品和其他终端纺织制成品,以及先进技术纺织品增收关税。
从结果来看,显然美国政府并没有听进去业界和广大消费者的呼声。然而,贸易战没有赢家,中美经贸合则两利、斗则俱伤。
中美贸易升级纺企怎么说?
华孚控股、华孚时尚董事长孙伟挺曾表示:中美关系与前几轮大国关系更替有所不同,两者齿唇相依,无论是市场关系,还是金融关系,都难以独然,长期而言还是一个竞合共赢关系。纺织服装也不是纷争的焦点,大家没有必要有过重的心理负担。如果从转危为机的角色看,这也是中国纺织服装产业走出去的催化剂。相信老祖宗的话:大势所趋、得道多助。趋势道义在中国,关键还是把自己的事情做好,国运才可以持续。中美贸易冲突,金融去杠杆,任何公司经营都会承压。订单减少、价格下跌、库存增多、应收账款风险增大,如何避免?我们的对策是:保增长、优质效、控风险。
上海华申进出口有限公司相关负责人表示:“国内要改善投资环境,鼓励纺织服装产业进行技术升级,同时加强与东盟、欧盟、一带一路沿线国家及中南美洲国家的自由贸易协定签订,以便中国的纺织服装产品有更多销售对象。”
江苏某大型出口企业相关负责人表示:“纺织产品并非高精尖,可替代性较强,再加上行业利润率低,抗压能力受到考验。”