10月29日晚,中国平安(61.900, -0.10, -0.16%)公告称,公司将根据资本市场、公司股价的波动和变化,酌情及适时回购公司公开发行的境内、境外股份,回购总额不超过公司 发行总股本的10%。按总市值1.13万亿元、10%回购上限计算,回购资金资金上限为1130亿。
数据显示,自2011年回购开启以来,除了2014年*ST油服(1.900,-0.01, -0.52%)因为重组实施的63.03亿元回购以外,此前单次最高的回购是宝钢股份(7.440, 0.05, 0.68%)于2013年5月底完成的50亿元回购。中国平安本次推出超过千亿回购有望成为A股最大一起回购。
拟超千亿回购不超过10%股份
10月29日晚,中国平安发布临时股东大会通过的五项议案,其中第五项即《关于审议回购公司股份及相关授权的方案》。根据附录,平安拟将根据资本市场、公司股价的波动和变化,酌情及适时回购公司公开发行的境内、境外股份,回购总额不超过公司发行总股本的10%。
截至10月29日收盘,中国平安收报62.00元,总市值为1.13万亿元。按10%回购上限和当前股价计算,回购资金资金上限为1130亿。中国平安在公告指出,回购资金包括自有资金及符合监管政策法规要求的资金,回购不会对公司的营运资金及资产负债状况产生重大不利影响。
平安表示,回购股份是为保持公司经营、发展、及股价的稳定,保障、保护投资者的长远利益,促进股东价值的最大化。同时,进一步健全和完善公司长期激励约束机制,确保公司的经营可持续、健康发展。
将用于“加强版”员工持股计划
10月26日,全国人大常委会审议通过修改后的公司法,对公司法股份回购的规定进行了专项修改。此次修改后的《公司法》明确,六种情形下,公司可回购本公司股份,包括(一)减少公司注册资本;(二)与持有限公司股份的其他公司合并;(三)将股份用于员工持股计划或者股权激励;(四)股东因对股东大会作出的公司合并、分立决议持异议,要求公司收购其股份;(五)将股份用于转换上市公司发行的可转换为股票的公司债券;(六)上市公司为维护公司价值及股东权益所必需。
业内人士指出,今日平安同步推出的针对员工的“长期服务计划”,可以看做是员工持股计划的“加强版”,属于公司回购情形中的第三种。
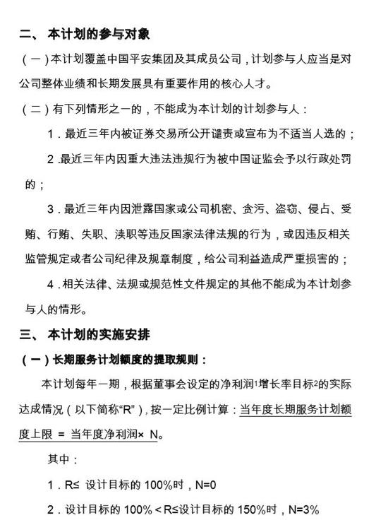
同日,中国平安公布《长期服务计划(草案)》。根据草案,该计划覆盖中国平安集团及其成员公司,计划参与人应当是对公司整体业绩和长期发展具有重要作用的核心人才。


具体来看,该计划每年一期,根据董事会设定的净利润增长率目标的实际达成情况,设置当年度长期服务计划额度上限。公司根据未来各年度核心人才吸引、激励、保留的实际需要,在长期服务计划额度总额范围内,授予符合特定条件的人员一定的额度,作为员工应付薪酬的组成部分。
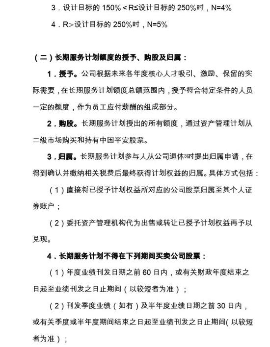
根据公告,长期服务计划授出的所有额度,通过资产管理计划从二级市场购买和持有中国平安股票。
回购预案金额创历史纪录
数据显示,自2011年回购开启以来,除了2014年*ST油服因为重组实施的63.03亿元回购以外,此前单次最高的回购是宝钢股份于2013年5月底完成的50亿元回购。
2015年,曾有过海通证券(8.890, -0.19, -2.09%)不超216亿元回购预案和万科不超100亿回购预案,一个最终未能实施,一个最终仅回购1.6亿元。

Wind数据显示,今年以来,A股共有372家公司发布了股份回购预案,拟回购金额上限约1201亿元。加上今天中国平安1100亿元的回购金额,总金额将达2301亿元。

今年以来,578家上市公司实施了股份回购,回购金额高达308.71亿元,是2017年全年金额的三倍,创A股市场回购历史纪录。

基金头号重仓股 前三季度净利达856.37亿元
公募基金一直是机构持仓的风向标,中国平安为何能够吸引公募基金重仓配置?从三季报可窥一二。目前看来,稳定持续的盈利能力是公募基金配置的主要原因。
同样是今日发布的平安三季报显示,前三季度集团归属于母公司股东的营运利润856.37亿元,同比增长19.5%;基本每股营运收益为4.80元,同比增长19.4%。
其中,寿险及健康险业务前三季度归属于母公司股东的营运利润521.36亿元,同比增长23.3%。值得注意的是,金融科技与医疗科技业务前三季度表现尤为突出。
Wind数据显示,今年三季度末,共有974只公募基金持有中国平安,总计持股数达7.89亿,持仓市值高达540.73亿元。中国平安成为三季度基金头号重仓股票。
根据Wind数据,今年三季度末基金重仓持有的20只个股中,仅有两只个股被增持,分别为中国平安和兴业银行(15.890, 0.11, 0.70%)。其中,中国平安增持获的增持股数最多,总计增持股数达1.05亿股,是第二名兴业银行增持股数(3510股)近三倍。
值得注意的是,第三季度证金公司减持约3.49亿股,持股比例由4.90%下降为2.99%,由二季度末第三大股东降至第六大股东。Wind数据显示,第三季度中国平安股价涨幅约为18.7%。若以此计算,证金浮盈超过37亿元。
多家公司纷纷发布回购计划
10月26日,全国人大常委会审议通过修改后的公司法,对公司法股份回购的规定进行了专项修改。证监会同日表示将认真贯彻落实《修改决定》,依法规范与支持上市公司股份回购行为。消息公布后,多家公司迅速响应。
其中,仅在10月28日晚间,23家A股公司表态将回购。其中,恒力股份(13.630, -0.37, -2.64%)、拓维信息(3.650, -0.07, -1.88%)等16家公司披露了回购预案,6家公司的控股股东、董事长发出回购提议,1家公司将回购金额上调。按回购规模上限计算,16家上市公司回购预案规模约62亿元。上述公司股价今天也得到市场的追捧。
10月29日晚间,除了中国平安,美年健康(13.660, 0.03, 0.22%)也推出了3-5亿元的回购预案。此前,已有2家金融机构发布回购预案。
10月26日晚间,东吴证券(6.270, -0.17, -2.64%)便发布回购公告,拟未来六个月以不低于2亿元不超过3亿元回购股份,回购价格不超过6.8元。
10月17日晚间,方正证券(5.210, -0.08, -1.51%)(维权)发布公告称,拟采用集中竞价交易方式或中国证监会认可的其他方式,以自有资金回购公司A股股份,资金总额不超过人民币1亿元,预计回购价格不超过6元/股。
银河国际认为,上述大部分公司计划回购股票是由于考虑到修订后的“公司法”。由于A股股价极度受消息影响,这些公司或会在短期内吸引投资者注意。同时,认为拥有健康资产负债表的H股公司,如海螺水泥(30.490, -0.51, -1.65%)和广汽集团(10.570, 0.11, 1.05%),也可能由于修订后的法规进行股票回购。两家公司均处于净现金状态,2018年市盈率均为中单位数。